午夜羞羞小视频,午夜免费福利,午夜精品免费视频,午夜免费看污污APP

行业新闻

当前位置:首页/新闻中心/行业新闻

2024年中国热转印纸行业市场全景调查、投资策略研究报告

2024年03月27日智研咨询浏览量:0

为方便行业人士或投资者更进一步了解热转印纸行业现状与前景,智研咨询特推出《2024-2030年中国热转印纸行业市场运行态势及未来前景分析报告》(以下简称《报告》)。报告对中国热转印纸市场做出全面梳理和深入分析,是智研咨询多年连续追踪、实地走访、调研和分析成果的呈现。

2024年中国热转印纸行业市场全景调查、投资策略研究报告

为确保热转印纸行业数据精准性以及内容的可参考价值,智研咨询研究团队通过上市公司年报、厂家调研、经销商座谈、专家验证等多渠道开展数据采集工作,并对数据进行多维度分析,以求深度剖析行业各个领域,使从业者能够从多种维度、多个侧面综合了解2023年热转印纸行业的发展态势,以及创新前沿热点,进而赋能热转印纸从业者抢跑转型赛道。

2024年中国热转印纸行业市场全景调查、投资策略研究报告

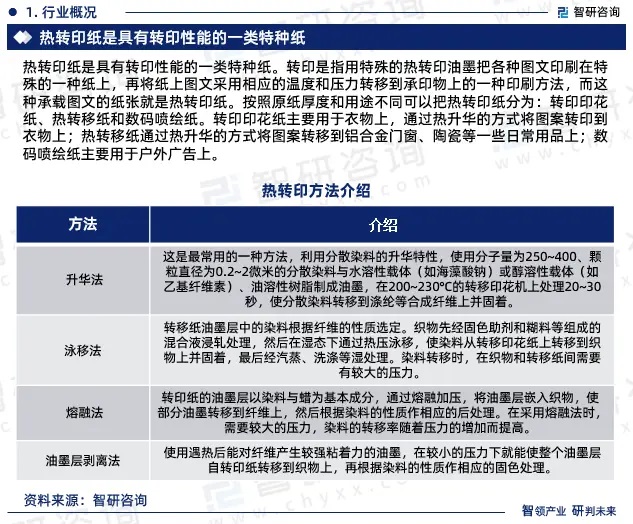
热转印纸是具有转印性能的一类特种纸。转印是指用特殊的热转印油墨把各种图文印刷在特殊的一种纸上,再将纸上图文采用相应的温度和压力转移到承印物上的一种印刷方法,而这种承载图文的纸张就是热转印纸。按照原纸厚度和用途不同可以把热转印纸分为:转印印花纸、热转移纸和数码喷绘纸。转印印花纸主要用于衣物上,通过热升华的方式将图案转印到衣物上;热转移纸通过热升华的方式将图案转移到铝合金门窗、陶瓷等一些日常用品上;数码喷绘纸主要用于户外广告上。

2024年中国热转印纸行业市场全景调查、投资策略研究报告

热转印纸承印物为织物、瓷器、金属、塑料凳,按其工艺和制作过程,用途可分为两类:一类是主要用于制作图案类服装及一些服饰面料的制样和生产、户外广告、鞋帽等工业化生产,具有规模化和产业化特性,所用设备主要是大幅面喷墨打印机和热转印机。另一类是个性化的产品转印,就是将自己设计好的图像转印到带有特殊涂层的杯子、盘子、陶瓷灯等一些器皿上,所有设备主要是烫画机和烤杯机。2022年我国热转印纸产量约为24.8万吨,需求量约为23.1万吨,市场均价来到0.91万元每吨。

2024年中国热转印纸行业市场全景调查、投资策略研究报告

热转印纸行业市场规模在不断扩大。未来,随着打印机的普及和打印质量要求的提高,热转印纸的需求量还将继续增加。同时,随着环保意识的提高和技术的不断进步,热转印纸的环保性能和技术性能也将得到进一步提高,这将进一步推动热转印纸行业的发展。2022年我国热转印纸市场规模达18.47亿元,同比增长9.31%,2015年到2022年市场规模年复合增长率约为9.47%。

2024年中国热转印纸行业市场全景调查、投资策略研究报告

我国热转印纸行业虽然起步较晚,但较高的盈利水平和广阔的市场前景推动了整个产业规模的迅速扩张,特别是经过近几年激烈的市场竞争和产业的快速升级,逐渐形成了少数具有规模的热转印纸生产企业,产业集中度逐渐提高。在热转印纸市场中主要的竞争企业有仙鹤股份、冠豪高新、五洲特纸,市场占有率分别为33.15%、28.56%、23.15%、15.14%。

2024年中国热转印纸行业市场全景调查、投资策略研究报告

《2024-2030年中国热转印纸行业市场运行态势及未来前景分析报告》是智研咨询重要成果,是智研咨询引领行业变革、寄情行业、践行使命的有力体现,更是热转印纸领域从业者把脉行业不可或缺的重要工具。智研咨询已经形成一套完整、立体的智库体系,多年来服务政府、企业、金融机构等,提供科技、咨询、教育、生态、资本等服务。

2024年中国热转印纸行业市场全景调查、投资策略研究报告

数据说明:

1:本报告核心数据更新至2023年12月,以中国大陆地区数据为主,少量涉及全球及相关地区数据;预测区间涵盖2024-2030年,数据内容涉及热转印纸产品产量、行业产值、销售收入、市场规模、产品价格等。

2:除一手调研信息和数据外,国家统计局、中国海关、行业协会、上市公司公开报告(招股说明书、转让说明书、年报、问询报告等)等权威数据源亦共同构成本报告的数据来源。一手资料来源于研究团队对行业内重点企业访谈获取的一手信息数据,主要采访对象有企业高管、行业专家、技术负责人、下游客户、分销商、代理商、经销商以及上游原料供应商等;二手资料来源主要包括全球范围相关行业新闻、公司年报、非盈利性组织、行业协会、政府机构及第三方数据库等。

3:报告核心数据基于公司严格的数据采集、筛选、加工、分析体系以及自主测算模型,确保统计数据的准确可靠。

4:本报告所采用的数据均来自合规渠道,分析逻辑基于智研团队的专业理解,清晰准确地反映了分析师的研究观点。

智研咨询作为中国产业咨询领域领导品牌,以“用信息驱动产业发展,为企业投资决策赋能”为品牌理念。公司融合定量分析与定性分析方法,用自主研发算法,结合行业交叉大数据,通过多元化分析,挖掘定量数据背后根因,剖析定性内容背后逻辑,客观真实地阐述行业现状,审慎地预测行业未来发展趋势,为客户提供专业的行业分析、市场研究、数据洞察、战略咨询及相关解决方案,助力客户提升认知水平、盈利能力和综合竞争力。主要服务包含精品行研报告、专项定制、月度专题、可研报告、商业计划书、产业规划等。提供周报/月报/季报/年报等定期报告和定制数据,内容涵盖政策监测、企业动态、行业数据、产品价格变化、投融资概览、市场机遇及风险分析等。

网站地图